GitHub Repository Link: https://github.com/CodeLab-II/data_driven_app-PrincelleA
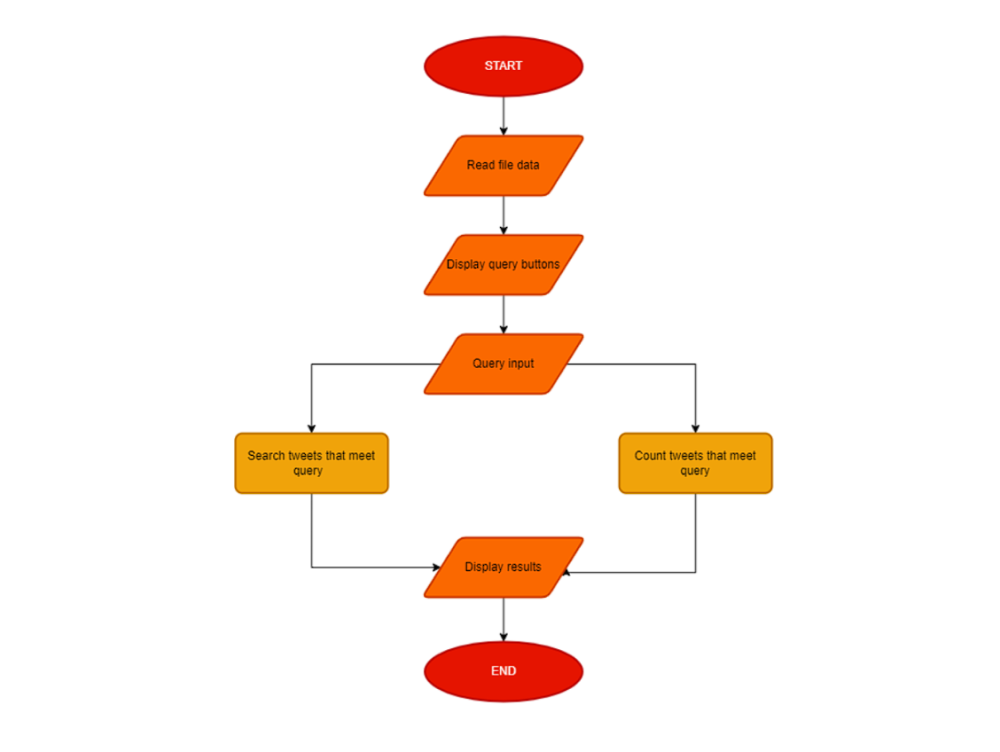
This is TwitterSpec, a responsive multi-device application for searching and displaying tweets with the use of OpenFrameworks. It includes keyword buttons that allow users to search for specific terms within the 'sampleTweets.csv' file. The responsive layout ensures a seamless experience across different window sizes, while a scrollable system facilitates easy navigation through the tweets. Users also have the option to enter custom queries using the search bar, with the added advantage of case-insensitive search functionality to accommodate different spellings. The implementation of efficient functions contributes to streamlined code execution. Additionally, the project includes counters that provide users with the count of found tweets and the total number of tweets, enhancing the overall user experience and providing valuable insights.